上海市社会化拥军优待工作交流推进会暨第四批社会化拥军优待项目发布及授牌仪式举行
7月29日上午,上海市社会化拥军优待工作交流推进会在上海双拥大厦召开,上海市双拥工作领导小组办公室同时发布第四批上海市社会化拥军优待项目清单。市退役军人事务局党组成员、副局长阳礼华为优待项目代表单位授牌并讲话。

上海市社会化拥军优待工作经过三年的持续推进,爱心企业不断加入,社会化拥军队伍日益壮大,优待项目再次焕新扩容!新一批51个优待项目面向全国优待证持证对象开放。









还有更多哦!
文旅景点

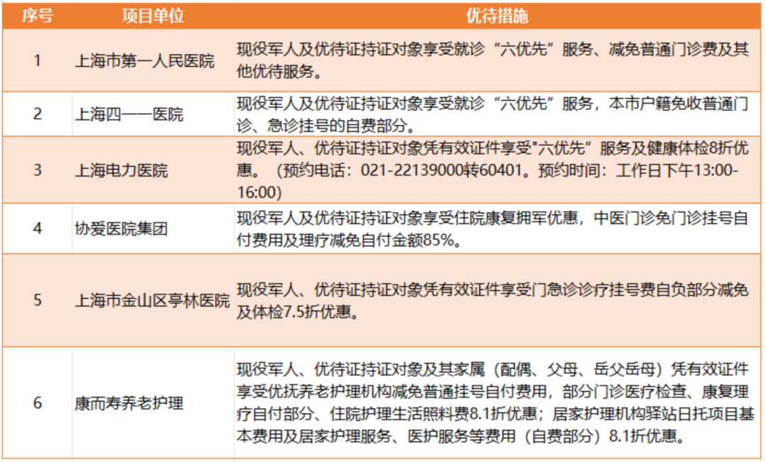
医疗健康

酒店住宿

生活购物

餐饮美食

文体娱乐

法律服务

具体优待措施以小程序显示为准。
欢迎登录“戎耀申城 崇军魔方”小程序了解更多详情。

服务热线:
(技术)021-68540058
(业务)021-50710071
(工作日9:30-11:30 12:30-16:30)